收藏我们
|
学校首页
学院首页
学院概况
学院简介
学院领导
机构设置
学院动态
专业建设
专业介绍
课程设置
专业文化
招生就业
招生政策
就业工作
校友风采
师资队伍
教师风采
团队建设
教学科研
教学文件
科研文件
党建思政
党建快讯
先锋党员
样板支部
第二支部
支部书记工作室
学生工作
学生活动
政策文件
基地建设
培训基地
联合培养
资料下载
教师用表
学生用表
当前位置:
首页
专业建设
课程设置
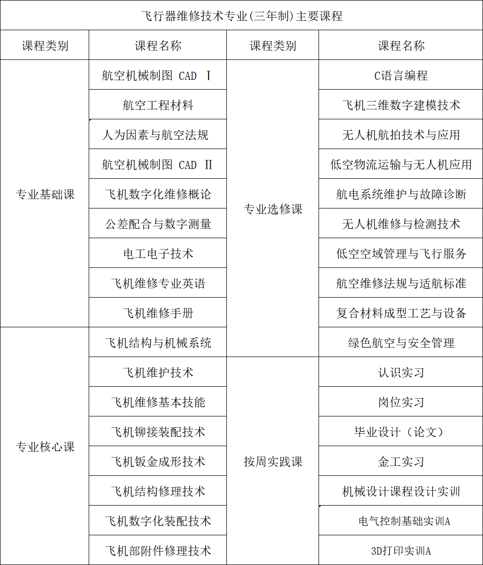
飞行器维修技术专业(三年制)主要课程
发布者:机电工程学院
发布时间:2026-03-25
浏览次数:
10